Definizione di funzione di ripartizione empirica
In statistica e teoria della probabilità, la funzione di ripartizione empirica (o funzione di distribuzione cumulata) è una Funzione di variabile reale che racchiude le informazioni su un fenomeno (insieme di dati, evento casuale) riguardanti la sua presenza o la sua distribuzione prima o dopo un certo punto.
Formula della funzione di ripartizione
dove:
è la funzione di è la variabile reale, le probabilità che avrà è un valore minimo o uguale a
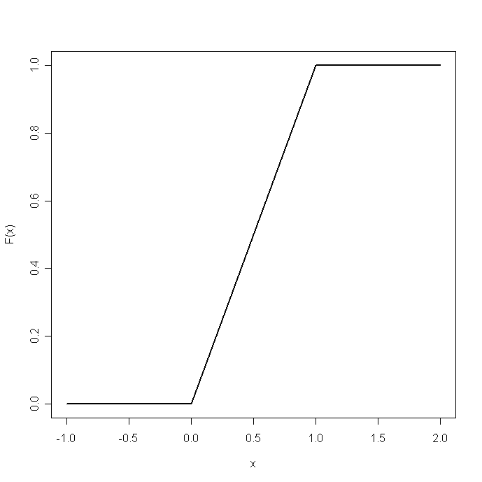
Grafico della funzione di ripartizione relativa alla distribuzione uniforme
Proprietà della funzione di ripartizione
La funzione di ripartizione gode delle seguenti proprietà:
- È definita per qualunque valore di
. - È non decrescente.
- È pari a
quando è minore o uguale dell’estremo inferiore della prima classe. - È pari a
quando è maggiore o uguale dell’estremo superiore dell’ultima classe.
Grafico della funzione di ripartizione relativa alla distribuzione uniforme